行业动态-上海万厦建设发展(集团)有限公司
公司动态
021-52809868
shsfsj@vip.126.com
行业动态 您的当前位置: 首页 - 公司动态 - 行业动态

重磅 | 建造师出场成为历史?!官方通知:全面推广“不见面开标”

作者:admin  发布时间:2021-01-05 11:14:00  阅读:7

重磅 | 建造师出场成为历史?!官方通知:全面推广“不见面开标”

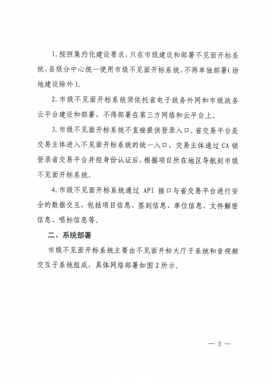
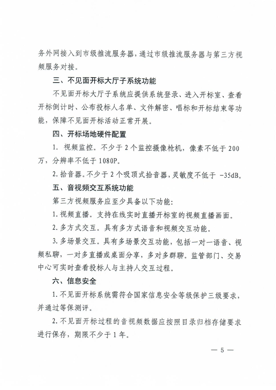
不见面开标”真的要来了,建造师出场或成为历史?!近日江西省公共资源交易管理办公室发布通知全面推广“不见面开标”

微信图片_20210106111547.png


微信图片_20210106111556.png

微信图片_20210106111602.png

小编附:

赣公管办【2020】7号文


微信图片_20210106111728.png

微信图片_20210106111734.png微信图片_20210106111901.png微信图片_20210106111906.png微信图片_20210106111951.png微信图片_20210106111957.png

微信图片_20210106112003.png


Copyright © 2008,ShangHai Multi-Building Construction Decoratio